
Disclosure – Vulnerable or Vindictive
Disclosure – Vulnerable or Vindictive. Focus on the chart above for a minute. Take in what it is asking you to do. Based on what you see in this decision process – which way do you anticipate you will decide to go?
- Will you say something or not?
- Is the disclosure (or non-disclosure)- vulnerable or vindictive?
Now ask yourself one more question. Did you arrive at a pre-conceived conclusion that the answer to this diagram, based only on what you see, indicates you should choose to move to the left in your decision process? Maybe the red terminator button that is partially hidden on the right suggested to you that you should decide to go left on the diagram and say “Yes”.
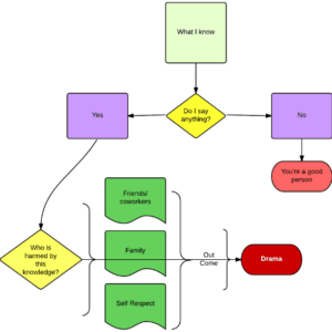
Now let’s look at the full diagram.
The Gossip BOX
Well, now you KNOW.
It is the second decision box that describes the situation you must face based on your first decision, which by now you know was only an incorrect assumption.
Undoubtedly, I probably will have misguided a number of people to go the wrong way – deliberately. This doesn’t make you a bad person or a good person. The chances that you would decide to go in the other direction (right) would be about 1%. Another 1 or 2% may still be sitting on the fence, but the majority went left.
Often we are suspectable to this type of misinterpretation in our everyday lives. People come at us from all directions, and many times we only see a sliver of an issue or an underlining problem. Yet people want answers – and they want them in a hurry. But if we only have a partial bit of information available to us, our decision processes can become a crapshoot real fast.
Real life scenario’s push us to our limits at times. Having the time to attend to issues and give them our full attention can sometimes be stressful. Take for instance the following scenarios. What might you do to remedy one or two of them? Do you have enough information? What do you already know?
- Scenario 1: Meeting with a group of professionals regarding a project that will have lasting benefits for the company. It is discovered that key individuals are not likely to work well together. Therefore information is not being shared.
- Scenario 2: In a private meeting it is mentioned that someone may not have the necessary skills to accomplish a task. This according to one person only.
- Scenario 3: I’m confronted by an individual that is worried that no one likes them and their key group of workers. States that it is common knowledge within the corporation.
- Scenario 4: After complaining that a process is backed up and in serious jeopardy, a presenter demands that a system be implemented to help deal with their departments load. In good faith, people are hustling to find remedies and develop a strategy that will help fix the backup issues and restore confidence in the system. The original presenter then makes the comment that they wash their hands of the project and dump the load on the nearest worker.
We have to remember that when we are presented with scenario’s like the ones above, that there is a lot more information that isn’t yet visible. As bad as I dislike meetings, they are a necessary evil to get to the core of many issues. You have to get all the players on the same sides again and determine What went right!
What went right?
We all should strive for a high moral within our working environments. Kick the guilt shaming, nitpicking, and arrogant players to the curb. Sometimes you have to roll up your sleeves and do the dirty work of correcting the problem(s) yourself. You have to look at the entire picture and make sure the pieces are in the correct place. Lay a foundation of respect with those you work with and make sure that each person has a piece of that respect. If they lose your respect it should only be for something that was cruel, malicious, and negligent toward corporate values. You have to look at the whole flow chart.
You have to look at the whole flowchart
When you look at the whole flowchart, then you can better determine if Disclosure is Vulnerable or Vindictive.
____________________________________
The “As Usual” series
Content creator & writer, blogger, social and digital media advocate. JB was born with a passion for writing and instructional design. JB is the owner of Radcliff Design.
 
	



